Microfluidic Control for Advanced Spatial Biology

Microfluidics for Spatial Biology: Precision at the cellular scale

AMF - Market Applications - Spatial Biology - 1

Spatial biology is transforming how scientists study complex biological systems, not just by identifying which genes or proteins are active, but by revealing where they act within tissues, and how cells interact in their native microenvironment.

At its core, it combines imaging, molecular profiling, and data analysis to map gene expression, protein localization, and cell function with single-cell and even subcellular resolution.

Behind this new generation of tissue-level insight lies a simple principle: spatial information depends on fluid precision.
From RNA hybridization and antibody staining to reagent exchange and washing steps, every spatial omics workflow relies on microfluidic technologies to control fluids in a spatiotemporal manner, delivering reagents, maintaining gradients, and preserving tissue integrity.

Microfluidics brings the ability to handle microliter-to-nanoliter volumes with reproducible flow rates, enabling high-throughput experiments and reliable single-cell analysis. It transforms spatial biology from a delicate laboratory process into a scalable, automated platform for discovery in cancer research, developmental biology, neuroscience, and beyond.

What is Spatial Biology?

Spatial biology is the study of biological molecules, RNA, proteins, metabolites, in situ, preserving the spatial organization of tissues and cells.

Unlike conventional omics approaches that average signals across thousands of cells, spatial biology retains the native architecture of the sample, linking molecular signatures to morphological context.

This integration of molecular and spatial data enables researchers to map how individual cells organize, communicate, and function within complex tissue microenvironments.

AMF - Market Applications - Spatial Biology - 2Tissue mRNAs hybridize to barcoded primers on a slide, preserving spatial gene-expression patterns within intact tissue. From Ståhl P.L. et al., Science 353, 78–82 (2016), DOI 10.1126/science.aaf2403

At the experimental level, spatial biology workflows combine imaging, sequencing, and microfluidic manipulation to achieve single-cell and subcellular resolution.

Tissue sections are typically fixed on specialized substrates or microfluidic chips, where a sequence of reagents, hybridization probes, antibodies, or labeling chemistries, are delivered through precisely controlled fluidic channels.
Each reagent binds or reacts with specific molecular targets, and high-resolution imaging systems capture the resulting spatial patterns of fluorescence or mass signal.

The resulting datasets couple positional information (x, y, z coordinates) with quantitative molecular profiles, generating a multidimensional map of gene or protein expression within the tissue.

Spatial biology bridges morphology and molecular biology: it provides both the histological context of imaging and the molecular depth of sequencing.

By quantifying how expression varies across regions, cell types, and time, it gives insight into cell heterogeneity, signaling gradients, and functional organization, key to understanding developmental processes, immune responses, and cancer progression.

Technically, this field depends on the ability to control small-volume fluid dynamics with high precision and reproducibility.
Reagent delivery, incubation, washing, and imaging cycles must occur in a tightly regulated, spatiotemporal manner to preserve spatial integrity while maintaining throughput.

This is precisely where microfluidic systems play a central role, enabling fine control of flow rate, diffusion, and reagent distribution across tissue samples, while minimizing shear stress and cross-contamination with full automation.

AMF - Market Applications - Spatial Biology - 3Fixed, stained tissue is imaged and permeabilized so released mRNAs bind to a barcoded oligo array, linking sequencing to spatial position. From Vivien Marx, Nature Methods 18, 9–14 (2021), DOI 10.1038/s41592-020-01033-y

Sub-domains of Spatial Biology

Spatial biology encompasses several complementary disciplines that differ by the type of molecules analyzed, RNA, proteins, metabolites, or combinations thereof, and by the technologies used to detect them.

Each sub-domain uses spatially resolved assays to correlate molecular expression with structural information from the tissue, but their experimental logic and microfluidic requirements vary.

1. Spatial Transcriptomics: Mapping gene expression in space

 

Spatial transcriptomics identifies where genes are expressed within tissues by capturing or imaging RNA molecules in situ.

It bridges histology and genomics, providing single-cell or subcellular maps of messenger RNA (mRNA) distribution.

Two major technological approaches exist:

  • Imaging-based methods, such as seqFISH, MERFISH, Xenium, and RoboFISH, rely on iterative cycles of fluorescence in situ hybridization (FISH) to visualize individual RNA molecules. They require precise fluidic switching between hybridization probes, wash buffers, and imaging phases.
    RoboFISH, developed by Lars B. and colleagues,, is an open-source, microfluidic-based automation platform designed to simplify highly multiplexed RNA-FISH experiments.
  • Sequencing-based methods, such as 10x Visium, Slide-seq, and DBiT-seq, capture RNAs on spatially barcoded surfaces or within microfluidic channels, later decoding them by next-generation sequencing. These methods demand uniform reagent perfusion, diffusion control, and compatibility with enzymatic reactions.

Spatial transcriptomics enables researchers to reconstruct gene-expression gradients, identify cellular subtypes, and investigate tissue heterogeneity in development, neuroscience, and cancer.

Legend: False-colored microscopy images showing hundreds of RNA species imaged by multiplexed FISH cycles. From Chen K.H. et al.,  Science 348, DOI: 10.1126/science.aaa6090

AMF - Market Applications - Spatial Biology - 4

2. Spatial Proteomics: Localizing proteins and cell phenotypes

 

Spatial proteomics focuses on protein distribution and abundance directly within tissues.

Because proteins define cell function more directly than mRNA, this sub-domain provides a complementary layer of biological information.

Typical technologies include:

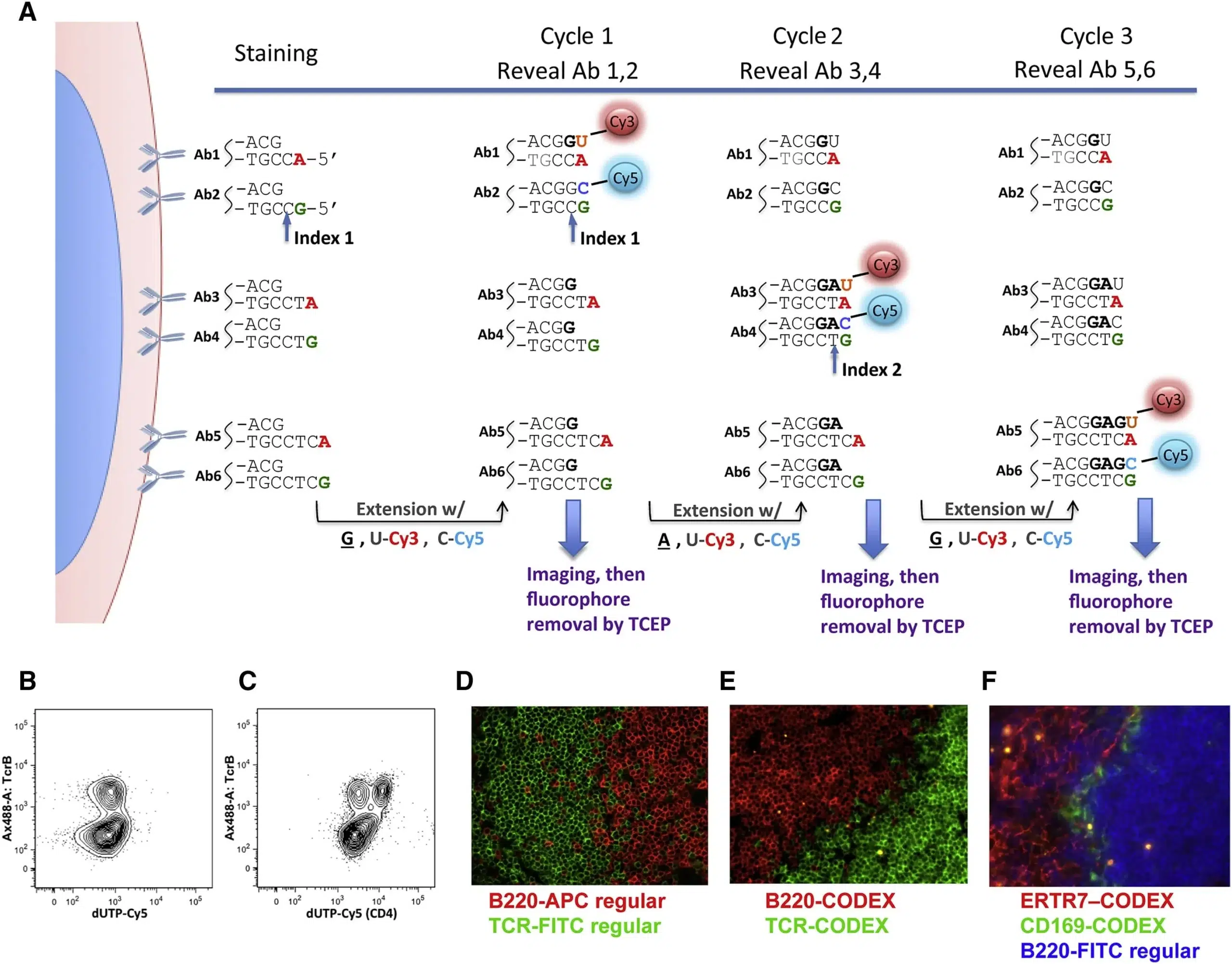
  • Cyclic immunofluorescence systems (e.g., Lunaphore Comet, Akoya CODEX, Moleculent,Miltenyi MACSima Platform, Bruker CellScape and PlexFlo platform) that iteratively stain, image, and remove antibodies.
  • Imaging Mass Cytometry / Photometry (e.g., Fluidigm Hyperion, Refeyn MassFluidics HC) and GeoMx DSP, which detect antibody-linked metal tags or barcodes.

All rely on automated microfluidic delivery of antibodies, buffers, and stripping reagents with strict control of timing, concentration, and temperature to maintain tissue morphology and reproducibility. This level of spatiotemporal precision is crucial for studying cell–cell interactions, immune infiltration, and tumor microenvironments.

Legend: Multicolor immunofluorescence map showing dozens of proteins across tissue. From Goltsev Y. et al., Cell 174, 968–981 (2018), DOI: 10.1016/j.cell.2018.07.010

AMF - Market Applications - Spatial Biology - 5

3. Spatial Metabolomics: Charting chemical landscapes

 

Spatial metabolomics and lipidomics visualize the distribution of small molecules and metabolites in biological tissues.

Techniques such as MALDI mass spectrometry imaging (MALDI-MSI), SIMS, or DESI acquire spatially resolved spectra that map thousands of molecular species simultaneously.

Here, microfluidics assists in sample preparation and matrix deposition, improving reproducibility and spatial resolution, especially when integrating with imaging or spectrometry workflows. These approaches reveal metabolic gradients that drive tissue development, disease progression, and drug response.

Legend: High-resolution SIMS images at tissue scale, cellular scale and subcellular scale. From Passarelli M.K. et al., Science 356, eaaff9282 (2017), DOI: 10.1126/science.aaf9282

AMF - Market Applications - Spatial Biology - 6

4. Spatial Multi-Omics: Integrating multiple molecular layers

 

The most recent evolution of the field, spatial multi-omics, combines transcriptomic, proteomic, and epigenomic data on the same tissue section.

Methods such as DBiT-seq or CosMx Spatial Molecular Imager use orthogonal microfluidic channels or iterative labeling chemistries to encode several molecular layers in parallel (e.g., Lunaphore Comet) . They generate rich datasets that link RNA expression, protein abundance, and cell morphology, providing an integrated view of cellular function.

All spatial biology sub-domains share a central requirement: precise, automated handling of reagents and fluids at the microscale.

Whether the workflow involves probe hybridization, antibody staining, or matrix application, the success of spatial assays depends on microfluidic accuracy, reproducibility, and clean switching, capabilities that define AMF’s core expertise.

Legend: Multi-omics for highlighting tumor metabolic remodeling and interactions. From Chenglong Sun et al., Nature Com. (2023), DOI: 10.1038/s41467-023-38360-5

AMF - Market Applications - Spatial Biology - 7

Why microfluidics matters in Spatial Biology

At the heart of every spatial biology experiment lies the controlled movement, mixing, and exchange of fluids across delicate biological samples.

Each step, hybridization, washing, labeling, or imaging, depends on spatial-temporal precision to preserve the sample’s molecular and structural integrity.

This level of control is achieved through microfluidic technology, where fluid streams are manipulated within microscale channels to achieve stable, laminar flow, reproducible gradients, and high-resolution spatial control.

Therefore Microfluidics transforms biology into a quantitative science, enabling new applications in cell biology, systems biology, cancer research, and even experimental ecology, where cell behavior and molecular interactions can be studied in vitro under precisely regulated conditions.

Spatiotemporal control of reagents

Microfluidic systems allow reagents to be delivered in a spatially confined and temporally synchronized manner, ensuring consistent exposure across the entire tissue section.

Unlike manual pipetting or bulk perfusion, microfluidic devices maintain stable, continuous flow that avoids turbulence and preserves cellular morphology, a prerequisite for reliable cellular and molecular studies.

By adjusting flow rate, channel geometry, or diffusion length, engineers can create concentration gradients or localized stimuli within subcellular regions, enabling spatial manipulation of signaling and three-dimensional tissue environments.
This degree of control allows cell isolation, miRNA expression profiling, and other single-cell analysis techniques to be performed with high precision and minimal variability.

Microfluidic chips fabricated through soft lithography or hydrodynamic focusing ensure uniform flow and diffusion patterns, while maintaining compatibility with optical readouts such as digital holographic or confocal imaging. Such precise spatial control makes it possible to study interspecific competition, ecological interactions, and environmental impact on cell populations, turning experimental ecology into a reproducible micro-scale science.

Example:
In RNA hybridization or spatial transcriptome sequencing workflows, probe binding efficiency depends on uniform reagent distribution and controlled incubation time. Microfluidic channels maintain optimal reaction conditions by minimizing dead volumes, allowing real-time modulation of flow or temperature, and preserving tissue morphology.

Reduced reagent consumption and enhanced throughput

Spatial biology assays rely on costly reagents, fluorescent probes, antibodies, and labeling chemistries, often in microliter or nanoliter volumes.

In clinical and translational research, sample availability is equally limiting, since patient biopsies or other specimens are typically restricted to a few thin tissue sections.

Microfluidics minimizes reagent consumption and waste by using small fluid volumes while ensuring homogeneous surface coverage, making workflows both cost-effective and scalable.

This reduction in volume enables high-throughput, parallelized experiments where dozens of reagents or more can be cycled automatically through microchannels, rotary valves, or grid chips with minimal human intervention.

Microfluidics also allows real-time in vitro experimentation, where fluid parameters (temperature, viscosity, pressure) are dynamically modulated to simulate physiological conditions. These advancements in microfluidic chip design are driving rapid progress in molecular studies, cellular assays, and integrated analytical platforms for spatial omics research.

Example:
Automated cyclic immunofluorescence or flow cytometry platforms now perform hundreds of staining and wash cycles under full fluidic automation, dramatically increasing throughput and reproducibility compared to traditional bench methods.

Improved reproducibility and data quality

High-resolution imaging and quantitative expression profiling demand consistent flow, low shear stress, and minimal cross-contamination.

Microfluidic devices provide precise control over shear forces, diffusion rates, and temperature, improving hybridization kinetics and signal uniformity.

Integrated fluidic routing, using microvalves, rotary manifolds, and programmable syringe pumps, allows fully automated switching between reagents without bubbles or backflow, maintaining optical clarity and structural integrity.

This level of precision ensures reproducibility across single-cell, tissue-scale, and high-dimensional analysis workflows, critical for studying cancer heterogeneity or cellular population dynamics. Microfluidics enable label-free detection and reliable chemistry that enhance signal-to-noise ratios while preserving tissue integrity.

These characteristics make it a cornerstone technology for modern spatial microfluidic instruments and systems biology studies, where multiple layers of molecular data are integrated into a unified analysis.

Integration with imaging and analytical workflows

Spatial biology is inherently multimodal, combining microscopy, sequencing, and image-based data analysis.

Microfluidic platforms are uniquely suited for this integration: transparent substrates, short diffusion distances, and low optical distortion make them ideal for high-resolution fluorescence, digital holographic, or mass spectrometry imaging.

They are also compatible with flow cytometry and microfluidic cell culture, allowing in vitro observation of dynamic processes such as cell migration, gene expression gradients, and perfusion imaging.

In perfusion imaging setups, as demonstrated by systems developed by the Microfluidics Innovation Center and Fluigent, reagents and media are continuously refreshed through microfluidic perfusion, enabling real-time visualization of live cells under controlled flow and concentration gradients.

Fluidic control units can synchronize reagent exchanges with imaging software or machine learning–based analysis pipelines, achieving real-time reagent switching, dynamic staining cycles, or adaptive imaging routines. This synergy forms the backbone of integrated spatial omics platforms, merging chip design, microfluidic devices, and analytical workflows into compact, automated instruments for advanced biological studies.

From experimental biology to integrated systems

As spatial biology transitions from experimental setups to fully integrated commercial instruments, robust microfluidic engineering becomes essential.

Microfluidics bridges this gap by providing modular, scalable, and automated solutions for reagent handling and experimental design.

It enables compact system architectures that integrate valves, pumps, sensors, and distribution manifolds within a single circuit, ensuring robustness, precision, and reproducibility over thousands of operational cycles.

This evolution turns classical experimental biology into systems-level biology, where gene, protein, and metabolite data are spatially aligned and quantitatively analyzed. Microfluidic devices are now foundational to cancer research, cell biology, and ecological studies, allowing scientists to reproduce biological complexity in vitro while reducing limitations associated with large-scale tissue handling. By addressing the challenges of scalability, spatial precision, and reproducibility, microfluidics enables researchers to explore biology as an integrated, three-dimensional, multi-scale, and dynamic system.

Ultimately, microfluidics is the enabling technology that makes spatial biology quantitative, automated, and industrially viable.

It transforms delicate biological experiments into integrated analytical platforms, capable of producing large-scale, high-dimensional spatial data with unmatched precision. From single-cell detection and miRNA profiling to ecological interactions and cancer heterogeneity, microfluidic systems empower a new generation of research that bridges molecular resolution with tissue-level and environmental complexity, a true convergence of molecular biology, systems biology, and experimental ecology.

How AMF enables Spatial Biology

Every spatial biology workflow depends on precise, repeatable reagent exchange across delicate tissue samples.
From hybridization probes in MERFISH to antibody staining in cyclic immunofluorescence, each cycle involves dozens of reagent changes, controlled incubation times, and stringent contamination limits.

In such systems, the microfluidic architecture defines the success of the assay, and this is where AMF’s industrial microfluidic components make the difference.

Unlike disposable microfluidic chips or research-scale “lab-on-chip” devices, AMF designs industrial-grade microfluidics engineered for automation, reliability, and longevity.

These components are made to operate continuously within complex analytical instruments, ensuring robust performance, zero cross-contamination, and consistent quality across thousands of cycles.

1. Precision fluid switching: Rotary Valves for clean transitions

 

Spatial biology instruments must repeatedly switch between probes, buffers, and wash solutions without introducing cross-contamination, dead volumes, or flow instability.

Traditional solenoid or shear valves often suffer from backflow, leakage, or wear, which can distort reagent boundaries and affect assay reproducibility.

AMF’s Microfluidic Rotary Valve (RVM series) solves these issues through a continuous-flow rotary mechanism with ultra-low internal volume and no dead volumes.

The rotor–stator interface provides a tight, wear-resistant seal that ensures:

  • Bubble-free switching between reagents and rinses,
  • Consistent flow paths across hundreds of cycles,
  • Minimal carry-over (<0.1%), essential for sensitive hybridization assays,
  • High robustness, easy maintenance, and repeatability thanks to precision-machined flow channels.

Built with industrial tolerances, the RVM guarantees mechanical stability, long service life, and channel accuracy unmatched by typical research valves.

Unlike shear valves, which rely on sliding seals that degrade under high cycle counts, the RVM’s rotary architecture offers millions of switching cycles with constant sealing force, ideal for long-duration automated imaging workflows.

Example:
In a spatial transcriptomics instrument performing 50 hybridization cycles, the RVM can sequentially direct each probe, wash, and buffer from dedicated reservoirs without flushing the entire circuit, reducing reagent waste and cycle time by more than 30%.

AMF - Market Applications - Spatial Biology - RVM

2. Stable, pulse-free flow: Syringe Pumps for controlled perfusion

 

Spatial omics assays require not just switching, but steady, low-pulsation flow through microfluidic channels.
Peristaltic pumps, though common in liquid handling, generate pressure oscillations and backflow that can deform tissues or disrupt staining uniformity.

AMF’s Programmable Microfluidic Syringe Pump (SPM series) delivers precise volumetric displacement with sub-nanoliter resolution and fully programmable plunger motion.

This enables:

  • Uniform laminar flow across tissue surfaces,
  • Gentle reagent introduction during imaging,
  • Precise incubation and wash cycles,
  • Automation-ready operation without the need for external flow-rate sensors or PID feedback loops.

The SPM integrates seamlessly into automated systems with its compact footprint, digital control, and full compatibility with Python, LabVIEW, or MATLAB scripting.

This makes it ideal for OEM platforms requiring synchronized reagent delivery, precise perfusion imaging, and closed-loop coordination with imaging or analysis software.

Example:
During cyclic immunofluorescence, the SPM can deliver antibody solutions at 20 µL/min for uniform staining, then switch to 5 µL/min wash flow without turbulence, maintaining optical clarity for high-resolution imaging.

AMF - Market Applications - Spatial Biology - SPM

3. Multi-reagent automation: Distribution and Switch Valves

 

Modern spatial biology instruments often use 10–50 reagents per run.
Manual or semi-automated fluid handling increases variability, operator time, and the risk of cross-contamination.

AMF’s multi-port distribution and switch valves (RVM series) enable fully automated reagent routing:

  • Up to 24 independent reagent ports,
  • Zero cross-contamination through optimized sealing geometry,
  • Compact OEM design compatible with robotic integration,
  • Digital control via serial or I²C interfaces for automated sequencing.

These systems enable unattended, multi-reagent workflows, from hybridization to stripping and rinsing, turning complex biological protocols into continuous, programmable processes.

Example:
A high-plex proteomics platform can integrate an AMF 32-port distribution valve to route antibody solutions sequentially, fully automating cyclic staining without manual intervention.

AMF - Market Applications - Spatial Biology - Distribution Valve

4. Material purity and chemical compatibility

 

Spatial biology workflows rely on sensitive chemistries, enzymes, fluorophores, and antibodies easily affected by adsorption or contamination.

AMF components are built from PTFE / PCTFE and PEEK-based materials with low surface energy to minimize adsorption of proteins and nucleic acids.

Unlike metal-based valves, which risk leaching or electrochemical interference, AMF’s inert materials maintain reagent stability over long-term operation.

5. OEM integration and system scalability

 

AMF’s philosophy is automation-first and OEM-focused.

Its components are designed to scale from bench prototypes to industrial systems with consistent mechanical precision and software interoperability.

Modules, pumps and valves, integrate easily into complex analytical platforms, supporting full automation, closed-loop control, and digital monitoring.

This distinction defines industrial microfluidics: not lab-on-chip research devices, but robust fluidic architectures capable of running continuously in production-grade environments with minimal maintenance.

AMF - Market Applications - Spatial Biology - Customs

Why AMF over conventional fluidic solutions

AMF - Market Applications - Spatial Biology - 8

Spatial biology pushes the limits of precision, reproducibility, and integration. Where conventional liquid-handling systems reach their mechanical and chemical limits, AMF microfluidics provides the reliability and finesse required for spatial omics automation. By combining rotary valve engineering, pulse-free syringe actuation, and scalable multi-reagent architectures, AMF enables instrument designers to transform complex biological workflows into robust, automated analytical systems, ready for the next generation of spatial discovery.

AMF - Market Applications - Spatial Biology - RVM

RVM series – Rotary Valve Module

The RVM is an industrial-grade rotary valve optimized for high-precision fluid handling. Designed for continuous operation, it ensures low internal volume, minimal dead volume, and high durability, making it ideal for automated liquid handling and complex microfluidic systems.

Low dead volume
Fast switching time
Up to 24 ports available
Built for 24/7 operation
AMF - Market Applications - Spatial Biology - SPM

SPM series – Syringe Pump Module

The SPM integrates a programmable syringe pump with rotary valve control, enabling precise dosing, sample preparation, and reagent mixing. This system is perfect for applications requiring controlled fluid movement, high accuracy, and automation compatibility.

All-in-one pump + valve
Ultra-stable at ultra-low flow rates
Automation - programmable control
OEM-ready design
AMF - Market Applications - Spatial Biology - Customs

Custom microfluidic solutions

Need a tailored microfluidic valve solution? AMF specializes in custom designs to meet specific application needs. Whether you require a unique valve configuration, specialized materials, or enhanced automation features, our engineering team works closely with you to create a solution perfectly suited to your microfluidic system.

Tailored to your needs / system
Flexible material options
Scalable to production
Co-developed with engineers' experts
AMF - Market Applications - Spatial Biology - RVM

RVM series – Rotary Valve Module

The RVM is an industrial-grade rotary valve optimized for high-precision fluid handling. Designed for continuous operation, it ensures low internal volume, minimal dead volume, and high durability, making it ideal for automated liquid handling and complex microfluidic systems.

Low dead volume
Fast switching time
Up to 24 ports available
Built for 24/7 operation
AMF - Market Applications - Spatial Biology - SPM

SPM series – Syringe Pump Module

The SPM integrates a programmable syringe pump with rotary valve control, enabling precise dosing, sample preparation, and reagent mixing. This system is perfect for applications requiring controlled fluid movement, high accuracy, and automation compatibility.

All-in-one pump + valve
Ultra-stable at ultra-low flow rates
Automation - programmable control
OEM-ready design
AMF - Market Applications - Spatial Biology - Customs

Custom microfluidic solutions

Need a tailored microfluidic valve solution? AMF specializes in custom designs to meet specific application needs. Whether you require a unique valve configuration, specialized materials, or enhanced automation features, our engineering team works closely with you to create a solution perfectly suited to your microfluidic system.

Tailored to your needs / system
Flexible material options
Scalable to production
Co-developed with engineers' experts

Industrial microfluidics is the engine behind spatial biology at scale.

If your workflow depends on precise reagent exchange, clean switching, and pulse-free perfusion, AMF’s rotary valves and programmable syringe pumps turn complex protocols into reliable, automated instrument operations.

Build it right, build it once.
Partner with AMF to reduce carry-over, cut reagent use, and accelerate time-to-instrument, without sacrificing data quality.

Talk to an engineer

Tell us about your application and we’ll propose an architecture (valves + pumps + manifold) tailored to your assay and throughput.

Please fill the form and one of our experts will get back to you with details.

Ready to bring your microfluidic vision to life? Fill the form:
Address(Required)

References:

Lunaphore Technologies. Multiplex spatial biology made simple. Nature (2022). https://www.nature.com/articles/d43747-022-00020-w
Ståhl, P. L., Salmén, F., Vickovic, S., et al. Visualization and analysis of gene expression in tissue sections by spatial transcriptomics. Science 353, 78–82 (2016). https://doi.org/10.1126/science.aaf2403
Marx, V. Method of the Year: Spatially resolved transcriptomics. Nature Methods 18, 9–14 (2021). https://doi.org/10.1038/s41592-020-01033-y
Chen, K. H., Boettiger, A. N., Moffitt, J. R., Wang, S., & Zhuang, X. Spatially resolved, highly multiplexed RNA profiling in single cells. Science 348, aaa6090 (2015). https://doi.org/10.1126/science.aaa6090
Goltsev, Y., Samusik, N., Kennedy-Darling, J., et al. Deep profiling of mouse splenic architecture with CODEX multiplexed imaging. Cell 174, 968–981.e15 (2018). https://doi.org/10.1016/j.cell.2018.07.010
Passarelli, M. K., Pirkl, A., Moellers, R., et al. The 3D OrbiSIMS—label-free metabolic imaging at subcellular scale. Science 356, eaaf9282 (2017). https://doi.org/10.1126/science.aaf9282
Liu, Y., Yang, M., Deng, Y., et al. High-spatial-resolution multi-omics sequencing via deterministic barcoding in tissue. Cell 183, 1665–1681.e18 (2020). https://doi.org/10.1016/j.cell.2020.04.040

Made in Switzerland
10+ years of experience
Short Lead Time